○海津市住民票の写し等の交付に係る本人通知制度に関する要綱
平成23年4月1日
告示第23号
(目的)
第1条 この告示は、住民基本台帳法(昭和42年法律第81号)及び戸籍法(昭和22年法律第224号)の規定により住民票の写し等を第三者に交付した場合において、事前に登録をした者に対し、その交付の事実を通知する制度(以下「本人通知制度」という。)を実施することにより、住民票の写し等の不正請求及び不正取得による個人の権利の侵害の防止を図ることを目的とする。
(定義)
第2条 この告示において、「住民票の写し等」とは、次に掲げるものをいう。
(1) 住民基本台帳法の規定により交付する住民票の写し、住民票に記載をした事項に関する証明書、消除された住民票の写し及び消除された住民票に記載をした事項に関する証明書で、住民基本台帳法第7条第5号に掲げる事項又は住民基本台帳法第30条の45に規定する事項のうち国籍等を記載したもの並びに戸籍の附票の写し及び消除された戸籍の附票の写しで、住民基本台帳法第17条第1号に掲げる事項を記載したもの
(2) 戸籍法の規定により交付する戸籍の謄本若しくは抄本又は、戸籍に記載した事項に関する証明書、除かれた戸籍の謄本若しくは抄本又は、除かれた戸籍に記載した事項に関する証明書及び磁気ディスクをもって調整された戸籍又は、除かれた戸籍に記録されている事項の全部又は一部を証明した書面
2 この告示において「第三者」とは、次に掲げるものをいう。
(1) 住民基本台帳法第12条第1項又は第20条第1項の規定により住民票の写し等を請求する者の代理人
(2) 住民基本台帳法第12条の3又は第20条(第1項及び第2項を除く。)の規定により住民票の写し等を請求する者
(3) 戸籍法第10条第1項(同法第12条の2において準用する場合を含む。)の規定により住民票の写し等を請求する者の代理人
(4) 戸籍法第10条の2(同条第2項を除き、これらの規定を同法第12条の2において準用する場合を含む。)の規定により住民票の写し等を請求する者
(登録対象者)
第3条 本人通知制度の対象となる者は、次のいずれかに該当する者とする。
(1) 住民基本台帳法の規定により本市に備える住民基本台帳又は戸籍の附票に記録されている者(消除された住民票又は消除された戸籍の附票に記録された者を含む。)
(2) 戸籍法の規定により本市に備える戸籍(除かれた戸籍を含む。)に記載されている者
2 前項の規定にかかわらず、死亡した者又は失踪宣告を受けた者は、対象としない。
2 前項の規定により申込みをする者は、個人番号カード、旅券、運転免許証その他官公署が発行した免許証、許可証又は資格証明書等(本人の写真が貼付されたものに限る。)その他の書類であって申込者が本人であることを確認するため市長が適当と認める書類(以下「本人確認書類」という。)を提示し、又は提出しなければならない。
(1) 法定代理人 戸籍謄本その他その資格を証明する書類。ただし、本市に備付けの公簿等の記載により当該事実が判明する場合は、これを省略することができる。
(2) 法定代理人以外の者 委任状
4 申込者は、郵便又は民間事業者による信書の送達に関する法律(平成14年法律第99号)第2条第6項に規定する一般信書便事業者又は同条第9項に規定する特定信書便事業者による同条第2項に規定する信書便により、第1項の申込みをすることができる。
6 申込者は、第1項の規定による申込みに代えて、海津市情報通信技術を活用した行政の推進に関する条例(令和5年海津市条例第7号)第3条第1項に規定する電子情報処理組織を使用する方法により申込みを行うことができる。
2 市長は、前項の規定により登録者名簿に登録したときは、登録をした者(以下「登録者」という。)に係る住民票の写し等を交付する際に、登録者に係る者であることが容易に分かるよう必要な措置を講じるものとする。
(登録内容の変更等)
第6条 登録者は、登録期間中に氏名、住所その他登録した内容に変更が生じたとき又は登録を廃止しようとするときは、海津市本人通知制度登録(変更・廃止)届出書(様式第3号)により市長に届け出なければならない。ただし、本市に備付けの公簿等の記載又は記録により変更の事実が判明する場合は、変更の届出を省略することができる。
3 市長は、本市備付けの公簿等により、登録者名簿の変更等が判明したときには、登録者名簿を訂正することができる。
(1) 住民基本台帳法第12条の3第4項第5号(同法第20条第5項の規定により準用する場合を含む。)の政令で定める業務に係る請求により交付したとき。
(2) 戸籍法第10条の2第4項各号又は第5項(同法第12条の2の規定により準用する場合を含む。)に掲げる業務に係る請求により交付したとき。
(3) その他市長が特別な事情があると認めたとき。
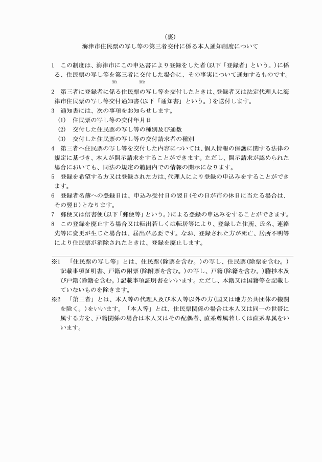
2 通知書には、次に掲げる事項を記載する。
(1) 住民票の写し等の交付年月日
(2) 交付した住民票の写し等の種別及び通数
(3) 交付した住民票の写し等の交付請求者の種別
3 第1項本文の規定は、本市登録者が国外に転出した場合は、適用しない。
(登録の廃止)
第8条 市長は、次の各号のいずれかに該当するときは、当該登録者に係る登録を廃止するものとする。
(1) 第6条第1項の規定による廃止の届出があったとき。
(3) 登録者が死亡し、又は失踪宣告を受けたとき。
(4) 登録者の居住地が判明せず、住民基本台帳法施行令(昭和42年政令第292号)第12条第1項の規定により住民票が職権消除されたとき。
(5) その他市長が特に登録を廃止する必要があると認めたとき。
(6) 登録者から日本国外への転出の届出があったとき。
(委任)
第9条 この告示に定めるもののほか、必要な事項は市長が定める。
附則
この告示は、平成23年4月1日から施行する。
附則(平成26年3月17日告示第20号)
この告示は、平成26年4月1日から施行する。
附則(平成27年12月25日告示第160号)抄
(施行期日)
第1条 この告示は、行政手続における特定の個人を識別するための番号の利用等に関する法律(平成25年法律第27号。以下「番号法」という。)附則第1条第4号に掲げる規定の施行の日(平成28年1月1日)から施行する。
(海津市住民票の写し等の交付に係る本人通知制度に関する要綱の一部改正に伴う経過措置)
第3条 この告示の施行の際、第3条の規定による改正前の海津市住民票の写し等の交付に係る本人通知制度に関する要綱の様式による用紙で、現に残存するものは、当分の間、所要の修正を加え、なお使用することができる。
附則(平成29年5月17日告示第76号)
(施行期日)
この告示は、平成29年7月1日から施行する。
(経過措置)
この告示の施行の日前に、現に改正前の海津市住民票の写し等の交付に係る本人通知制度に関する要綱第5条の規定による海津市本人通知制度登録者名簿に登録されている者は、この告示による改正後の海津市住民票の写し等の交付に係る本人通知制度に関する要綱第5条の規定による海津市本人通知制度登録者名簿に登録されている者とみなす。
附則(令和5年3月22日告示第28号)
(施行期日)
1 この告示は、令和5年4月1日から施行する。
(経過措置)
2 この告示の施行の際現に作成されている用紙は、この告示の規定にかかわらず、当分の間、使用することができる。
附則(令和6年3月25日告示第65号)
この告示は、令和6年4月1日から施行する。
附則(令和7年11月10日告示第134号)
(施行期日)
1 この告示は、公表の日から施行する。
(経過措置)
2 この告示による改正後の海津市住民票の写し等の交付に係る本人通知制度に関する要綱の規定は、この告示の施行の日以後の手続その他の行為について適用し、同日前の手続その他の行為については、なお従前の例による。
附則(令和7年12月15日告示第143号)
(施行期日)
1 この告示は、令和7年12月29日から施行する。
(経過措置)
2 この告示による改正後のそれぞれの告示の規定は、この告示の施行の日(以下「施行日」という。)以後の手続その他の行為について適用し、施行日前の手続その他の行為については、なお従前の例による。
3 この告示の施行の際、改正前のそれぞれの告示の規定による様式(以下「旧様式」という。)により現に使用されている書類は、改正後のそれぞれの告示の規定による様式により使用されているものとみなす。
4 この告示の施行の際現に存する旧様式は、当分の間、所要の調整をして使用することができる。





