○海津市障害者の日常生活及び社会生活を総合的に支援するための法律施行細則
平成24年4月1日
規則第30号
海津市障害者自立支援法施行細則(平成20年海津市規則第33号)の全部を改正する。
(趣旨)
第1条 障害者の日常生活及び社会生活を総合的に支援するための法律(平成17年法律第123号。以下「法」という。)の施行については、障害者の日常生活及び社会生活を総合的に支援するための法律施行令(平成18年政令第10号。以下「施行令」という。)、障害者の日常生活及び社会生活を総合的に支援するための法律施行規則(平成18年厚生労働省令第19号。以下「施行規則」という。)及び岐阜県指定障害福祉サービスの事業等の人員、設備及び運営に関する基準を定める条例(平成24年岐阜県条例第85号。以下「設備基準」という。)に定めるもののほか、この規則に定めるところによる。
(障害支援区分の通知)
第4条 施行令第10条第3項の規定による障害支援区分の通知は、障害支援区分認定通知書(様式第8号)により行うものとする。
(支給決定等の変更の申請)
第5条 施行規則第17条第1項又は施行規則第34条の44の支給決定等の変更の申請書は、(介護給付費・訓練等給付費・特定障害者特別給付費・地域相談支援給付費)支給変更申請書兼利用者負担額減額・免除等変更申請書(様式第9号)とし、福祉事務所長に提出するものとする。
(支給決定等の取消し)
第8条 施行規則第20条第1項、第34条の6第2項及び第34条の49第1項に規定する通知は、支給(給付)決定取消通知書(様式第12号)によるものとする。
(申請内容の変更)
第9条 施行規則第22条第1項又は第34条の48第1項の規定による申請内容の届出書は、申請内容変更届出書(様式第13号)によるものとする。
(受給者証の再交付の申請)
第10条 施行規則第23条第1項又は第34条の50第1項の受給者証の再交付の申請書は、受給者証再交付申請書(様式第14号)によるものとする。
(特例介護給付費等の支給の申請等)
第11条 施行規則第31条第1項又は第34条の53第1項の特例介護給付費又は特例訓練等給付費の支給の申請書は、(特例介護給付費・特例訓練等給付費・特例特定障害者特別給付費・特例地域相談支援給付費)支給申請書(様式第15号)によるものとする。
(特例介護給付費等の額)
第12条 特例介護給付費若しくは特例訓練等給付費又は特例地域相談支援給付費の額は、法第30条第3項又は第51条の15第2項の規定によりその基準とされる額とする。
(特例介護給付費等の代理受領)
第13条 法第30条第1項又は第51条の15第1項に規定する特例介護給付費、特例訓練等給付費又は特例地域相談支援給付費の額の支給にあっては、支給決定障害者等からの申出により、当該支給決定障害者等に支給すべき額の限度において、当該支給決定障害者等に代わり、指定障害福祉サービス事業者等又は基準該当障害福祉サービス事業者に支払うことができる。
2 前項の規定による支払があったときは、支給決定障害者等に対し特例介護給付費、特例訓練等給付費又は特例地域相談支援給付費の支給があったものとみなす。
(介護給付費等の額の特例)
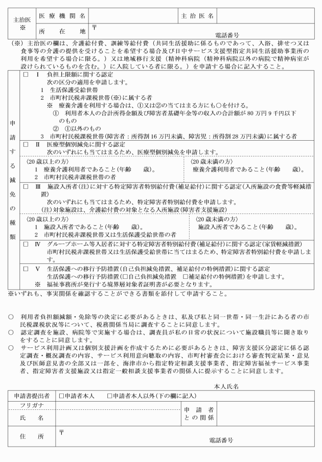
第14条 法第31条の規定による介護給付費等の額の特例(以下この条において「額の特例」という。)の適用を受けようとする者は、介護給付費等利用者負担額減額・免除申請書(様式第17号)に受給者証及び福祉事務所長が必要と認める書類等を添えて申請しなければならない。
(サービス等利用計画案の提出依頼)
第15条 施行規則第12条の3及び施行規則第34条の37に規定するサービス等利用計画案の提出を求めるときの通知は、サービス等利用計画案・障害児支援利用計画案提出依頼書(様式第20号)によるものとする。
(計画相談支援給付費の支給申請等)
第16条 施行規則第34条の54第1項の計画相談支援給付費の支給の申請書は、計画相談支援給付費・障害児相談支援給付費支給申請書(様式第22号)とし、福祉事務所長に提出するものとする。
(モニタリング期間の変更)
第17条 施行規則第6条の16の規定によるモニタリング期間の変更をする場合は、モニタリング期間変更通知書(様式第24号)により申請者に通知するものとする。
(計画相談支援給付費の支給の取消し)
第18条 施行規則第34条の55第2項に規定する通知は、計画相談支援給付費・障害児相談支援給付費支給取消通知書(様式第25号)によるものとする。
(自立支援医療費の支給申請等)
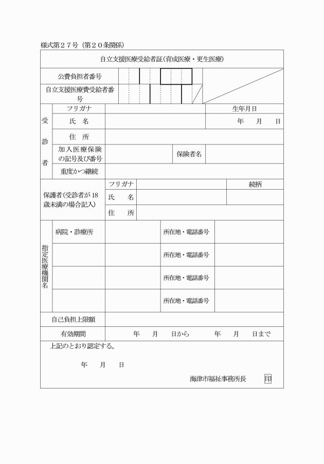
第19条 施行規則第35条第1項に規定する自立支援医療費(育成医療・更生医療)の支給認定の申請書又は施行規則第45条第1項に規定する支給認定の変更の申請書は、自立支援医療費(育成医療・更生医療)支給認定申請書(様式第26号)とし、福祉事務所長に提出するものとする。
2 福祉事務所長は、前項の申請があったときは、自立支援医療(更生医療)の申請にあっては、必要に応じ、身体障害者更生相談所(身体障害者福祉法(昭和24年法律第283号)第9条第7項に規定する身体障害者更生相談所をいう。(以下「更生相談所」という。))の判定を求めるものとする。
(申請内容の変更の届出)
第21条 施行規則第47条第1項に規定する申請内容の変更の届出書は、自立支援医療受給者証等記載事項変更届(育成医療・更生医療)(様式第29号)によるものとする。
(自立支援医療受給者証の再交付の申請)
第22条 施行規則第48条第1項に規定する自立支援医療受給者証の再交付の申請書は、自立支援医療(育成医療・更生医療)受給者証再交付申請書(様式第30号)によるものとする。
(自立支援医療費の支給認定の取消し)
第23条 施行令第49条第1項の規定による支給認定の取消しの通知は、支給認定取消通知書(様式第31号)によるものとする。
(補装具費の支給申請等)
第24条 施行規則第65条の7に規定する補装具費の支給の申請書は、補装具費(購入・借受け・修理)支給申請書(様式第32号)によるものとする。
(契約)
第26条 前条第1項の規定により補装具費の支給の決定を受けた障がい者又は障がい児の保護者(以下「補装具費支給対象障がい者等」という。)は、補装具作業者(以下「業者」という。)に支給券を提示し、補装具の購入又は修理を受けるものとする。
(補装具費の代理受領)
第27条 市長は、補装具費支給対象障がい者等が補装具費の代理受領について登録した業者(以下「登録業者」という。)から補装具費の購入又は修理を受けたときは、当該補装具費支給対象障がい者等が当該登録業者に支払うべき当該補装具の購入又は修理に要した費用について、補装具費として当該補装具費支給対象障がい者等に支払うべき額の限度において、当該補装具費支給対象障がい者等に代わり当該登録業者に支払うことができる。
2 前項の規定による支払があったときは、補装具費支給対象障がい者等に対し補装具費の支給があったものとみなす。
3 代理受領による補装具費の支給を受けようとする登録業者は、当該補装具を提供した際に、当該補装具費支給対象障がい者等から利用者負担額の支払を受けるものとし、支給券及び当該補装具費に係る利用者負担額を受領したことを証する書類を提出して市長に申請するものとする。
4 市長は、前項の規定による申請を受理したときは、その内容を審査し、適当と認めるときは補装具費を支払うものとする。
5 この条に定めるもののほか、第1項に規定する補装具費の代理受領を行う業者の登録、登録業者に係る情報提供に関し必要な事項は、別に定める。
(報告等)
第28条 市長は、補装具費の支給に関して必要があると認めるときは、補装具の販売又は修理を行う者若しくはこれらを使用する者若しくはこれらの者であった者に対し、報告若しくは文書その他の物件の提出若しくは掲示を命じ、又は当該職員に関係者に対して質問させ、若しくは補装具の販売又は修理を行う業者若しくは施設に立ち入り、その設備若しくは帳簿書類その他物件を検査させることができる。
2 前項の質問又は検査を行う場合においては、当該職員はその身分を示す証明書を携帯し、かつ、関係人の請求があるときは、これを掲示しなければならない。
3 第1項の規定による権限は、犯罪捜査のために認められたものと解釈してはならない。
(不正利得の徴収等)
第29条 市長は、補装具費支給対象障がい者等又は業者が、偽りその他不正な手段によって補装具費の支給を受けたときは、又は関係法令等の規定に違反したときは、当該支給額の全部又は一部の返還を求めることができる。
(台帳の整備)
第30条 福祉事務所長は、補装具費の支給状況を明確にするため、補装具費支給申請決定簿(様式第39号)を整備するものとする。
2 福祉事務所長は、登録業者の管理のため、補装具登録業者管理台帳(様式第40号)を整備するものとする。
(契約支給量の報告等)
第32条 設備基準第10条第3項(同条第4項並びに第93条、第136条、第162条、第171条、第184条、第187条、第202条及び第206条において準用する場合を含む。)及び第53条第2項(同条第3項において準用する場合を含む。)の規定による受給者証記載事項の報告は、(居宅介護、重度訪問介護、同行援護、行動援護、短期入所、生活介護、自立訓練、就労移行支援、就労継続支援、地域移行支援、地域定着支援)契約内容(障害福祉サービス受給者証 地域相談支援受給者証記載事項)報告書(様式第43号)により行うものとする。
(給付の返還)
第33条 市長は、虚偽その他不正な手段により、この規則による給付を受けた者があるときは、当該給付に相当する額の全部若しくは一部を返還させることができる。
(地域生活支援事業)
第34条 市長は、障がい者及び障がい児の保護者(以下「地域生活支援給付費支給対象障がい者等」という。)が自立した日常生活又は社会生活を営むために、法第77条の規定に地域生活支援事業として次に掲げる事業を行う。
(1) 理解促進研修・啓発事業
(2) 相談支援事業
(3) 成年後見制度利用支援事業
(4) 意思疎通支援事業
(5) 日常生活用具給付等事業
(6) 手話奉仕員養成研修事業
(7) 移動支援事業
(8) 地域活動支援センター機能強化事業
(9) 訪問入浴サービス事業
(10) 日中一時支援事業
(11) 自動車運転免許取得・改造助成事業
(12) 前各号に掲げるもののほか、法第77条第3項の規定に基づき市長が必要があると認める事業
2 第1項に規定する地域生活支援事業に関する申請の手続きその他の必要な事項については、市長が別に定める。
(その他)
第36条 この規則に定めるもののほか、必要な事項は、別に定める。
附則
(施行期日)
1 この規則は、平成24年4月1日から施行する。
(経過措置)
2 この規則の施行の日前に、改正前の海津市障害者自立支援法施行細則の規定によりなされた処分、手続その他の行為は、改正後の海津市障害者自立支援法施行細則の相当規定によりなされたものとみなす。
附則(平成25年8月19日規則第21号)
(施行期日)
1 この規則は、公布の日から施行し、平成25年4月1日から適用する。
(経過措置)
2 この規則の施行の際、現にこの規則による改正前の様式により作成されている用紙は、この規則による改正後の規定にかかわらず、当分の間、これを取り繕って使用することができる。
附則(平成26年4月1日規則第18号)
(施行期日)
1 この規則は、平成26年4月1日から適用する。
(経過措置)
2 この規則の施行の際、現にこの規則による改正前の海津市障害者の日常生活及び社会生活を総合的に支援するための法律施行細則の様式により作成されている用紙は、この規則の規定にかかわらず、当分の間、これを取り繕って使用することができる。
附則(平成27年12月25日規則第23号)抄
(施行期日)
第1条 この規則は、行政手続における特定の個人を識別するための番号の利用等に関する法律(平成25年法律第27号。以下「番号法」という。)附則第1条第4号に掲げる規定の施行の日(平成28年1月1日)から施行する。
(海津市障害者の日常生活及び社会生活を総合的に支援するための法律施行細則の一部改正に伴う経過措置)
第10条 この規則の施行の際、第10条の規定による改正前の海津市障害者の日常生活及び社会生活を総合的に支援するための法律施行細則の様式による用紙で、現に残存するものは、当分の間、所要の修正を加え、なお使用することができる。
附則(平成28年3月25日規則第9号)
(施行期日)
1 この規則は、行政不服審査法(平成26年法律第68号)の施行の日(平成28年4月1日)から施行する。
(経過措置)
2 行政庁の処分その他の行為又は不作為についての不服申立てに関する手続であってこの規則の施行前にされた行政庁の処分その他の行為又はこの規則の施行前にされた申請に係る行政庁の不作為に係るものについては、なお従前の例による。
3 この規則の施行の際、第2条の規定による改正前の海津市情報公開条例施行規則、第3条の規定による改正前の海津市個人情報保護条例施行規則、第6条の規定による改正前の海津市税条例施行規則、第7条の規定による改正前の海津市国民健康保険税条例施行規則、第8条の規定による改正前の海津市生活保護法施行細則、第9条の規定による改正前の海津市福祉医療費助成に関する条例施行規則、第10条の規定による改正前の海津市児童福祉法施行細則、第11条の規定による改正前の海津市児童手当事務取扱規則、第12条の規定による改正前の海津市子ども手当事務取扱規則、第13条の規定による改正前の海津市助産の実施及び母子保護の実施に関する規則、第14条の規定による改正前の海津市老人福祉法施行細則、第15条の規定による改正前の海津市身体障害者福祉法施行細則、第16条の規定による改正前の海津市知的障害者福祉法施行細則、第17条の規定による改正前の海津市障害者の日常生活及び社会生活を総合的に支援するための法律施行細則、第18条の規定による改正前の海津市基準該当障害福祉サービス事業者の登録等に関する規則、第19条の規定による改正前の海津市障害児福祉手当及び特別障害者手当等事務取扱細則、第20条の規定による改正前の海津市障害児通園訓練施設条例施行規則、第21条の規定による改正前の海津市基準該当障害児通所支援事業者の登録等に関する規則、第22条の規定による改正前の海津市後期高齢者医療に関する規則、第23条の規定による改正前の海津市介護保険条例施行規則、第24条の規定による改正前の海津市下水道事業受益者負担金に関する条例施行規則、第25条の規定による改正前の海津市農業集落排水事業分担金徴収条例施行規則及び第26条の規定による改正前の海津市火災予防条例施行規則に規定する様式による用紙で、現に残存するものは、当分の間、所要の修正を加え、なお使用することができる。
附則(平成30年3月30日規則第39号)
この規則は、平成30年4月1日から施行する。
附則(令和4年3月31日規則第22号)
(施行期日)
1 この規則は、令和4年4月1日から施行する。
(経過措置)
2 この規則の施行の際現に作成されている用紙は、この規則の規定にかかわらず、当分の間、使用することができる。
附則(令和7年9月30日規則第41号)
(施行期日)
1 この規則は、令和7年10月1日から施行する。
(経過措置)
2 この規則の施行の際、改正前の海津市障害者の日常生活及び社会生活を総合的に支援するための法律施行細則の規定による様式(以下「旧様式」という。)により現に提出されている文書は、改正後の海津市障害者の日常生活及び社会生活を総合的に支援するための法律施行細則の規定による様式により提出されている文書とみなす。
3 この規則の施行の際現に存する旧様式は、当分の間、所要の調整をして使用することができる。























































