○海津市空家等管理活用支援法人の指定等に関する事務取扱要綱
令和7年11月25日
告示第138号
(趣旨)
第1条 この告示は、空家等対策の推進に関する特別措置法(平成26年法律第127号。以下「法」という。)第23条第1項の規定に基づく空家等管理活用支援法人(以下「支援法人」という。)の指定等に関し必要な事項を定めるものとする。
(指定の申請)
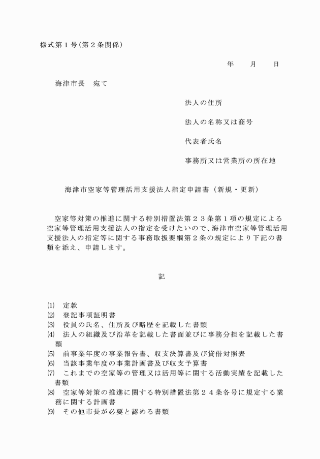
第2条 法第23条第1項の規定による支援法人の指定を受けようとする者(以下「申請者」という。)は、海津市空家等管理活用支援法人指定申請書(様式第1号。以下「申請書」という。)に次に掲げる書類を添付して、市長に提出しなければならない。
(1) 定款
(2) 登記事項証明書
(3) 役員の氏名、住所及び略歴を記載した書類
(4) 法人の組織及び沿革を記載した書面並びに事務分担を記載した書類
(5) 前事業年度の事業報告書、収支決算書及び貸借対照表
(6) 当該事業年度の事業計画書及び収支予算書
(7) これまでの空家等の管理又は活用等に関する活動実績を記載した書類
(8) 法第24条各号に規定する業務に関する計画書
(9) その他市長が必要と認める書類
(支援法人の指定)
第3条 市長は、申請書の提出があった場合において、申請の内容が適当であり、かつ、次の各号のいずれにも該当すると認めるときは、法第23条第1項の規定により、当該申請者を支援法人として指定するものとする。
(1) 申請者が特定非営利活動促進法(平成10年法律第7号)第2条第2項に規定する特定非営利活動法人、一般社団法人若しくは一般財団法人又は空家等の管理若しくは活用を図る活動を行うことを目的とする会社であること。
(2) 第8条第1項の規定により、指定を取り消され、その取消しの日から3年を経過しない者でないこと。
(3) 海津市暴力団排除条例(平成24年海津市条例第2号)第2条第2号に規定する暴力団員又は同号に規定する暴力団員でなくなった日から5年を経過しない者(以下「暴力団員等」という。)がその事業活動を支配するものでないこと。
(4) 役員のうちに次のいずれかに該当する者がいないこと。
ア 未成年者
イ 破産手続開始の決定を受けて復権を得ない者
ウ 拘禁刑以上の刑に処せられ、その刑の執行を終わり、又は刑の執行を受けることがなくなった日から5年を経過しない者
エ 心身の故障により業務を適正に遂行することができない者
オ 暴力団員等
(5) 申請者が支援法人として行おうとする業務の方法が、法第24条各号に規定する業務として適切なものであること。
(6) 申請者が、必要な人員の配置、個人情報の保護その他業務を適正かつ確実に遂行するために必要な措置を講じていること。
(7) 申請者が、業務を的確かつ円滑に遂行するために必要な経理的基礎を有すること。
2 前項の指定の有効期間は、当該指定の日から起算して3年とする。
(名称等の変更)
第4条 法第23条第3項の規定による変更の届出は、海津市空家等管理活用支援法人名称等変更届出書(様式第4号)により行わなければならない。
2 支援法人は、その業務の内容を変更しようとするときは、あらかじめ海津市空家等管理活用支援法人業務変更届出書(様式第5号)を市長に提出しなければならない。
(業務の廃止)
第5条 支援法人は、その業務を廃止したときは、直ちに海津市空家等管理活用支援法人業務廃止届出書(様式第6号)により市長に届け出なければならない。
2 市長は、前項の規定による業務の廃止の届出を受けたときは、法第23条第1項の規定による指定を取り消すとともに、遅滞なく、当該支援法人の名称又は商号、住所、事務所又は営業所の所在地及び業務の廃止の届出を受けた年月日を公示するものとする。
(業務の報告)
第6条 支援法人は、事業年度開始前に、その事業年度の事業計画書及び収支予算書を市長に提出しなければならない。
2 支援法人は、事業年度終了後、遅滞なくその事業年度の事業報告書、収支決算書及び貸借対照表を市長に提出しなければならない。
(改善命令)
第7条 市長は、法第25条第2項の規定により、支援法人が業務を適正かつ確実に実施していないと認めるときは、支援法人に対し、その業務の運営の改善に関し必要な措置を講ずべきことを命ずることができる。
(補則)
第9条 この告示に定めるもののほか、支援法人の指定等に関し必要な事項は、市長が別に定める。
附則
この告示は、公表の日から施行する。






